• mk体育官网
您所在的位置:首页 - 研究生教育

研究生教育

mk体育官网第十五届学术活动节——mk体育官网“国际视野与艺术实践”分论坛优秀论文评审结果公示

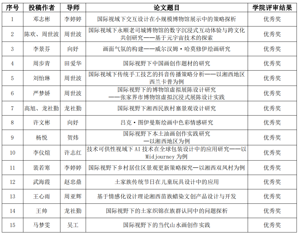
为了庆祝mk体育官网获批研究生授权单位20周年,并进一步推动研究生学术研究的进步,mk体育官网根据《关于开展mk体育官网第十五届研究生学术活动节相关工作的通知》要求,申报承办“国际视野与艺术实践”分论坛,并开展相关主题优秀学术论文征集评审。经过专家评审,现将评审结果公示如下:mk体育官网

公示时间为2023年11月15日——2023年11月17日,如有异议,请以书面的形式提交至MK体育,MKsports,mk体育官网研究生办。



                                MK体育,MKsports,mk体育官网研究生办

                                        2023年11月15日

Baidu
sogou